|
Hybrid ICN (hICN) plugin
v21.06-rc0-4-g18fa668
|

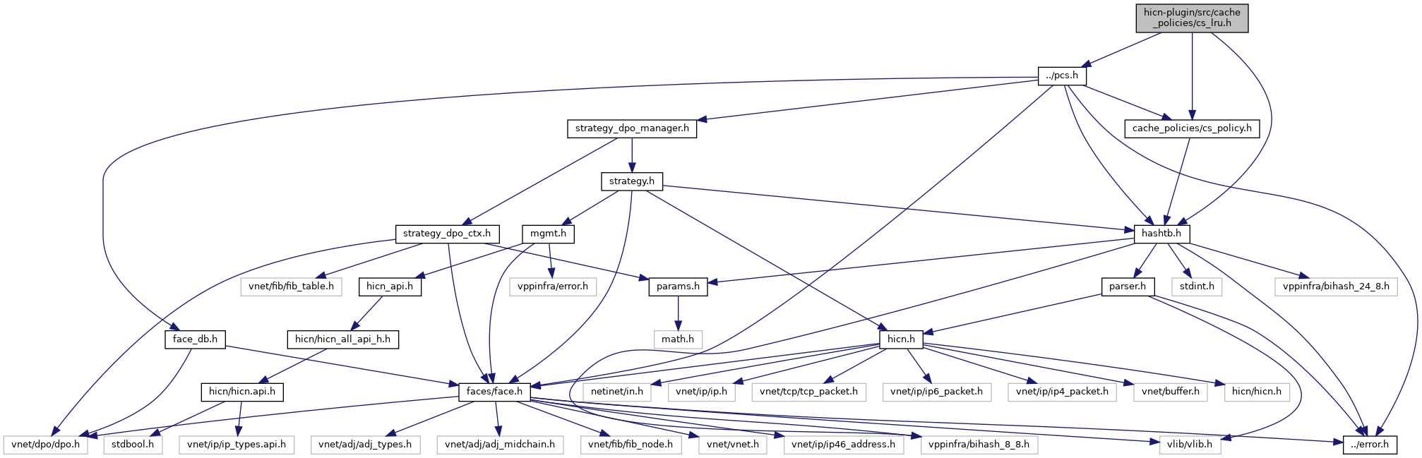
Go to the source code of this file.
Functions | |
| void | hicn_cs_lru_insert (hicn_pit_cs_t *pcs, hicn_hash_node_t *pnode, hicn_pcs_entry_t *entry, hicn_cs_policy_t *lru) |
| void | hicn_cs_lru_dequeue (hicn_pit_cs_t *pcs, hicn_hash_node_t *pnode, hicn_pcs_entry_t *entry, hicn_cs_policy_t *lru) |
| void | hicn_cs_lru_update_head (hicn_pit_cs_t *pcs, hicn_hash_node_t *pnode, hicn_pcs_entry_t *entry, hicn_cs_policy_t *lru) |
| void | hicn_cs_lru_delete_get (hicn_pit_cs_t *p, hicn_cs_policy_t *policy, hicn_hash_node_t **node, hicn_pcs_entry_t **pcs, hicn_hash_entry_t **hash_entry) |
| int | hicn_cs_lru_trim (hicn_pit_cs_t *pcs, u32 *node_list, int sz, hicn_cs_policy_t *lru) |
| int | hicn_cs_lru_flush (vlib_main_t *vm, struct hicn_pit_cs_s *pitcs, hicn_cs_policy_t *state) |
Variables | |
| hicn_cs_policy_vft_t | hicn_cs_lru |
This file implements the LRU policy for the CS
1.8.17